领导信箱
首页
学校概况
学校简介
现任领导
学校荣誉
领导关怀
学校方位
组织机构
党群机构
行政机构
教学科研
教师经验交流
实践教学
教材及论文
教研成果
职业教育政策
专业人才培养方案
资源共享
精品课程
学生作品
公开课大赛视频
学生工作
学生毕业证、档案相关
学生管理
安全管理
学生资助专栏
校企合作与招生就业
招生咨询(中专)
就业单位简介
岗位实习
对口升学
校企合作
函授高等教育
职业技术鉴定
就业服务
联办大专
河南机电职业学院铁路信息工程学院
河南测绘职业学院铁路信息工程学院
公开招聘
公开招聘
网络教学
共享网课
教学工具培训视频
教学场地
洛铁风采
校友会
媒体看洛铁
师生风采
洛铁工匠
校园风景
政务公开
文件通知
校务公开
党务公开
财务预算公开
教育质量年度报告
简报
招标项目公示
教学科研
教师经验交流
实践教学
教材及论文
教研成果
职业教育政策
专业人才培养方案
资源共享
精品课程
学生作品
公开课大赛视频
您当前位置:
首页
>
教学科研
>
专业人才培养方案
> 正文
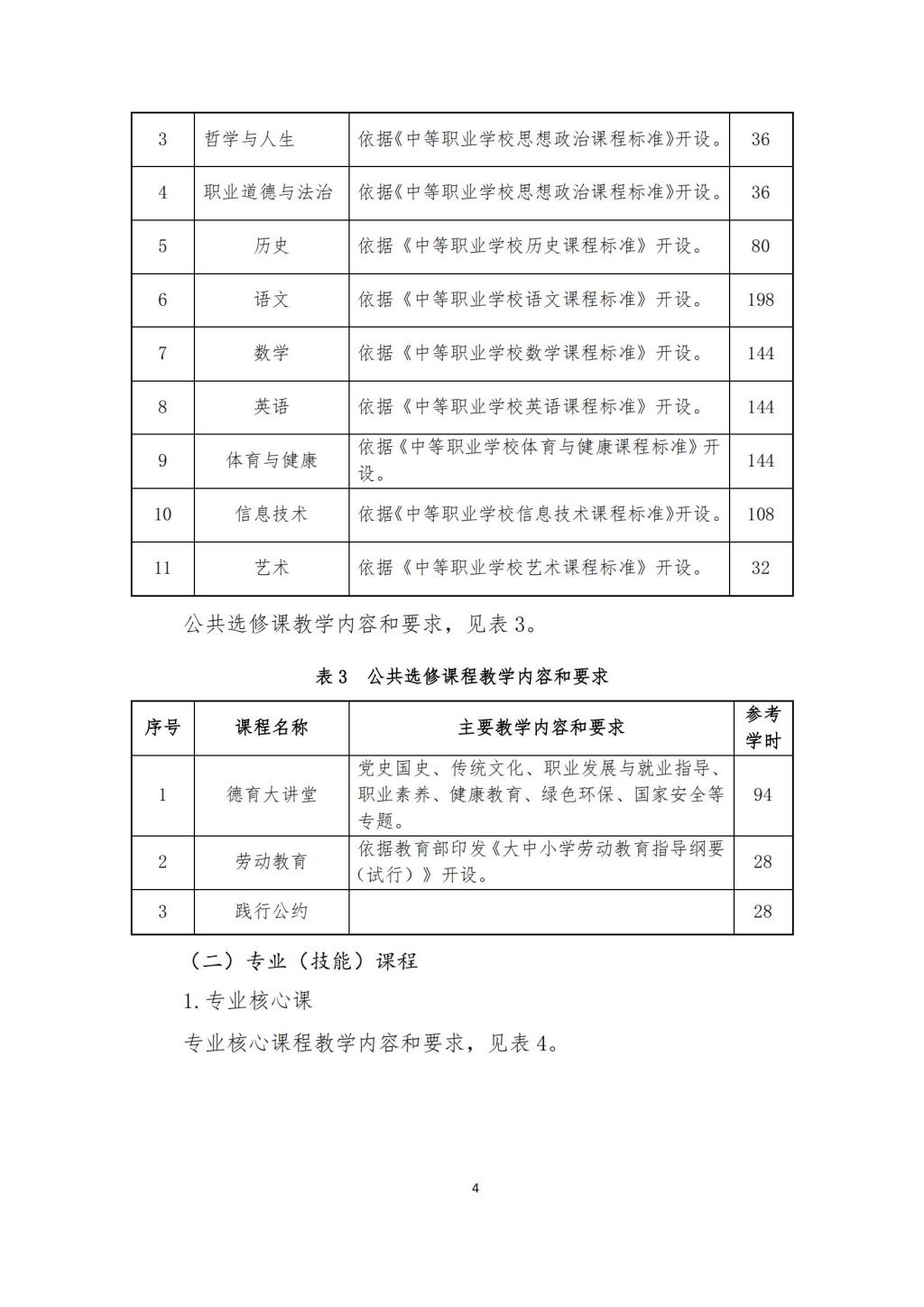
专业人才培养方案
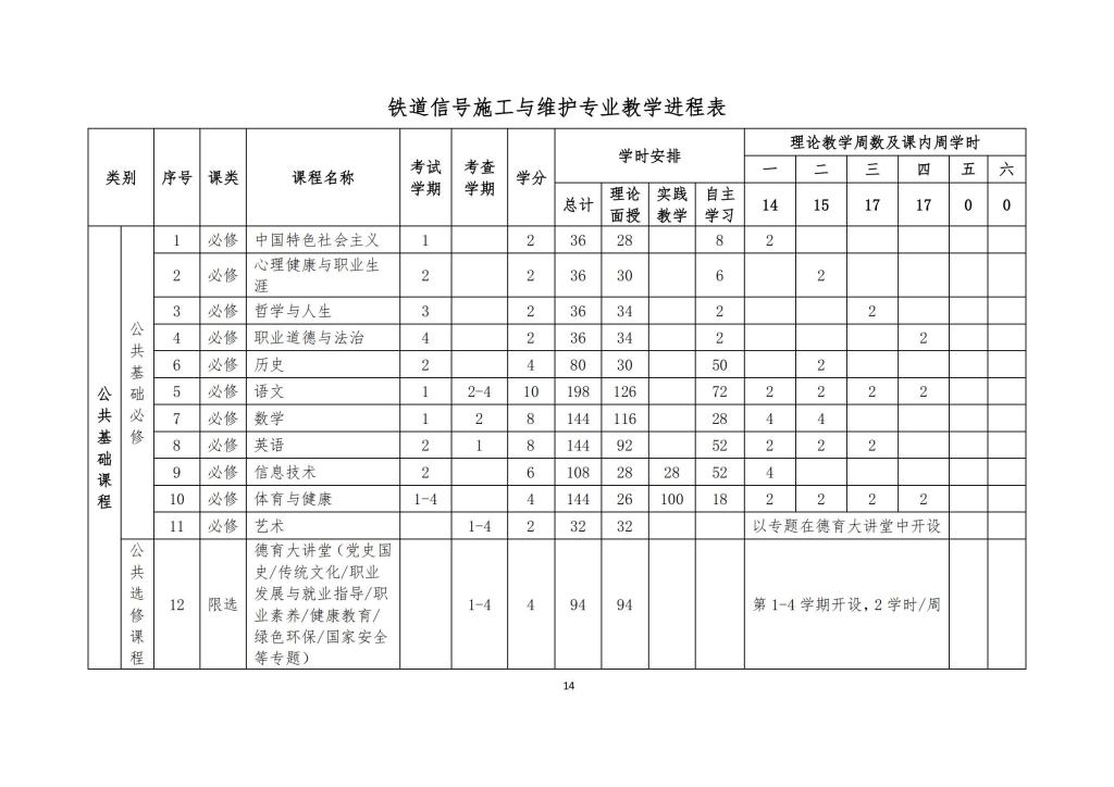
铁道信号施工与维护专业人才培养方案
发布部门:
党政办公室
发布时间:
2021-09-09 15:36
浏览次数:
次